关于中国英语阅读教育研究院2026年度重点课题子课题申报工作的通知
2026年01月16日
截止日期:2027/12/31 23:59

为深入贯彻全民阅读战略,落实立德树人根本任务,中国英语阅读教育研究院现启动2026年度重点课题子课题申报工作。本次申报依托中阅院已设立的八项重点课题,面向全国中小学、高校外语教师及教研机构研究人员开放子课题申报。
随着《全民阅读促进条例》的正式实施,深化阅读教育研究、探索教学现实问题具有更加重要的意义。本次子课题申报旨在凝聚一线实践智慧,通过系统化、实证性的研究,助力学生英语核心素养与阅读素养发展,为英语阅读教育的高质量发展提供切实支持。

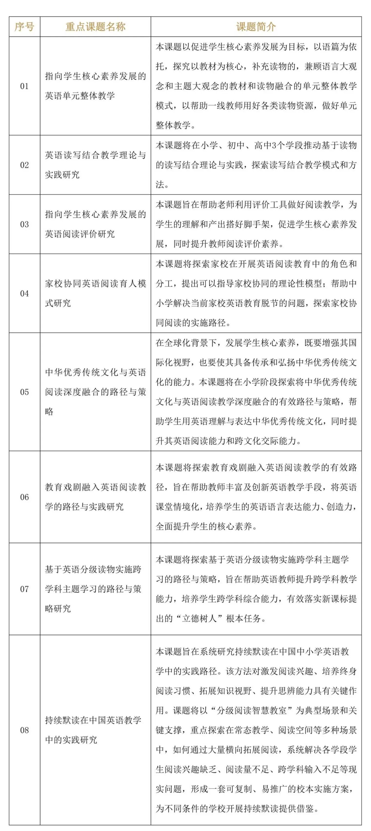
一、八项重点课题简介
申请者需从以下八项重点课题中择一申报子课题,可在课题既定子方向下拟定题目,亦可围绕重点课题方向自拟研究题目。
中国英语阅读教育研究院重点课题基本信息

二、申报要求
1. 申请对象:
全国高等院校、中小学在职外语教师,以及各级教研机构专职研究人员。
2.申请条件:
(1) 申请人希望提升学生阅读素养,有兴趣开展英语阅读教学研究与实践。
(2) 申请人所在单位可为课题的研究提供必要的时间和物质支持。
(3) 申请人所在或所指导实验校不少于两个班级使用中阅院推荐用书开展实验。
(4) 每位申报人同年度仅可主持申报一项子课题。
三、推荐用书
中国英语阅读教育研究院重点课题子课题推荐实验用书


四、研究支持
子课题经评审立项后,研究院将提供以下支持:
1. 测评服务:为课题实验班提供免费的学生英语阅读能力测评服务,用科学数据支撑研究。
2. 学术交流:课题组成员可优先参与研究院举办的学术会议,并享受会务费优惠价。
3. 成果推广:研究取得的优秀成果,经专家评审后可获推荐在外语教学与研究出版社相关期刊、论文集优先发表,或于重要学术会议宣讲。
五、申报程序与时间安排
1. 下载材料:扫描下方二维码下载《申报指南》及全部附件(申请书、中期报告、结题报告、管理规定等)。

2.撰写申请书:认真填写《重点课题子课题申请书》,文件请按“重点课题序号+子课题负责人姓名+所在单位名称+课题名称”格式命名。
3. 提交电子申请:将申请书电子稿发送至课题管理邮箱:research@chinareading.org,邮件主题注明“XX单位XX申请中阅院重点课题子课题”。
4. 填写基本信息并缴费:扫描《申报指南》中的指定二维码,在线提交课题申请基本信息并缴纳课题评审费100元(专家评审费)。
5. 完成立项手续:电子稿评审通过后,将签字、盖章的申请书扫描件再次发送至邮箱即可,无需邮寄纸质材料。
六、申报截止日期
2026年度子课题申报分四批次评审,申请截止日期分别为:
3月31日、6月30日、9月30日、12月31日。




七、联系方式
课题咨询:鲁老师010-88819778
官方邮箱:research@chinareading.org
通讯地址:北京市西三环北路19号外研社,邮编100089,010-88819778
咨询交流群:欢迎扫描下方二维码,加入“中阅院课题申报咨询群”,获取最新动态与同行支持。

中国英语阅读教育研究院诚挚邀请全国广大英语教育工作者积极申报,携手推进英语阅读教学研究,共同为培养具有家国情怀、全球视野和卓越素养的时代新人贡献力量。

推荐内容
- 甘肃省教育科学“十四五”规划2023年度课题立项申报通知
- 《中华文化论坛》(北大核心)2021年度重点选题
- 面向全国 | 关于申报2024年度云南师范大学西南联大研究项目的通知
- 泉州市社科规划项目委托课题“党建带妇建服务基层治理研究”公开招标公告
- 2023年度国家自然科学基金委员会管理科学部专项项目指南——数据要素及其流通的基础理论与机制设计
- 贵州省司法厅2024年度法治理论与实践研究课题申报公告
- 湖南省教育科学”十三五“规划2019年度专项课题申报通知
- 中国世界现代史研究会2022年会暨“百年大变局下的世界现代史研究”学术研讨会
- 四川民族教育发展研究中心2025年度科研课题申报及已立项课题结题工作的通知
- “媒介之后:面向未来的可编程社会”学术研讨会暨吉林省传播学会2024年学术年会通知
