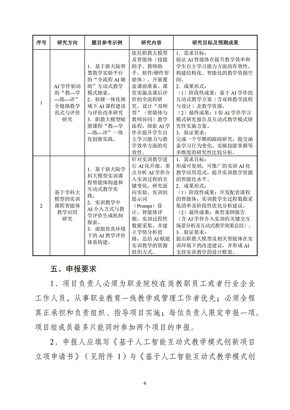
教育部职业院校信息化教学指导委员会关于2026年全国职业院校基于人工智能互动式教学模式创新项目的通知
2026年03月30日
截止日期:2026/04/30 23:59
推荐内容
- 关于组织申报2022年度上海市教育科学研究项目的通知
- 《法治话语研究》征稿启事
- 中国中小企业发展促进中心关于开展中小企业服务领域课题征集工作的通知
- SSCI《Industrial Marketing Management》征稿: 人工智能服务补救吸引产业客户
- 关于做好2022年度浙江省新型智库课题申报工作的通知
- 河北省社会主义学院2026年度科研课题申报的通知
- 2022年度河北雄安新区哲学社会科学研究课题申报公告(全国招标)
- SSCI《Critical Perspectives on Accounting》征稿: 环境会计的批判性观点
- 文化传播与数字交往 | 第二届粤港澳大湾区中国文化传播论坛
- 河北省人力资源和社会保障厅关于组织申报2021年度河北省人力资源和社会保障研究课题的通知





