中南财经政法大学公共管理学院人才招聘公告
2025年09月28日
中南财经政法大学是教育部直属全国重点大学,是国家“211工程”和“985工程优势学科创新平台”重点建设高校,是国家“双一流”建设高校,是教育部、财政部和湖北省共建高校。学校位于湖北省武汉市,现有两个校区,南湖校区位于风景秀丽的南湖之畔,首义校区位于历史优秀的黄鹤楼下。学校占地2800余亩,建筑面积120余万平方米。
中南财经政法大学公共管理学院成立于2002年,设有劳动与社会保障、行政管理、城市经济管理、应急与公共人力资源管理4个系。学院教职工总人数71人,其中,专任教师55人,教授22人、副教授20人、讲师13人,行政教辅16人。学院有教育部社会科学委员会委员1人,享受国务院政府特殊津贴者2人,享受湖北省政府专项津贴者2人。
01教育高地、事业热土
深耕卓越本科教育,厚植公共治理人才成长沃土。学院设有的四个本科专业均在软科排名中名列前茅。城市管理专业位列第6,劳动与社会保障专业位列第8,行政管理专业位列第22。劳动与社会保障专业、行政管理专业为国家级一流本科专业建设点、国家级特色专业;《社会保障学》教学团队为国家级优秀教学团队,《公共政策学》为国家级课程思政教学团队。并设有行政管理(数字治理)卓越人才实验班、劳动与社会保障(数字民生治理)拔尖创新人才实验班。
构建全链条学科体系,打造本硕博贯通式育人生态。学院拥有完备的学科点,搭建起了一体化人才培养平台,第四轮学科评估为B+。公共管理学科于2021年入选湖北省“十四五”特色优势学科群。学院拥有公共管理学一级学科博士学位授权点(2011年获批,全国财经类高校首家)和公共管理一级学科博士后流动站。学院设有社会保障(全国首家以二级学科获批)、行政管理、公共政策、土地资源管理、应急管理、公共组织与人力资源管理等7个博士学位授权点、9个学术硕士授权点和1个专业硕士授权点(MPA)。
多维打造智库矩阵,深耕实践服务国计民生。学院设有国家级智库平台“国家智能社会治理实验特色基地(养老)”,以及民政部全国民政政策理论研究基地、城乡社区社会治理湖北省协同创新中心、湖北省人文社科重点研究基地“就业与创业研究中心”、中共湖北省委改革智库“社会建设与社会治理研究中心”、湖北省高校人文社科重点基地“重大风险防范与应急能力现代化研究中心”等5个省部级智库平台。
02招贤纳士、诚征英才
(一)人才招聘方向:基于学院学科发展战略
公共管理学院以团队建设为抓手,着力于打造财经政法适度融通特色鲜明的公共管理一流学科。现设置“数智治理政策创新、数字民生治理、重大风险防范与应急管理”三个特色研究领域,以及“公共人才发展政策与技术、智慧城市治理”两个培育特色研究方向。
未来5年,上述3个特色方向和2个培育方向拟引进10-15名左右海内外优秀博士(博士后)。
(二)师资引进条件
在学科大调整和学校重视高端人才背景下,在符合学校人才师资引进考核条件和学院教师编制数规定的前提下,公共管理学院人才引进培育规则如下:
获得国家级、省级荣誉称号的优秀人才,或达到学校“文澜学者”青年学者标准(A档和B档)的人才,优先引进。
具有A+成果(本人一作;导师一作、博士二作;外文通讯作者)的人才,优先引进。
学院常规人才引进,原则上需具有1项以上A类(本人一作;导师一作、博士二作;外文通讯作者)成果。
因新兴学科、交叉学科或学科建设急需等特殊情况,引进人才须具有突出的学科背景,并经学院学术委员会审定。
(三)师资引进待遇
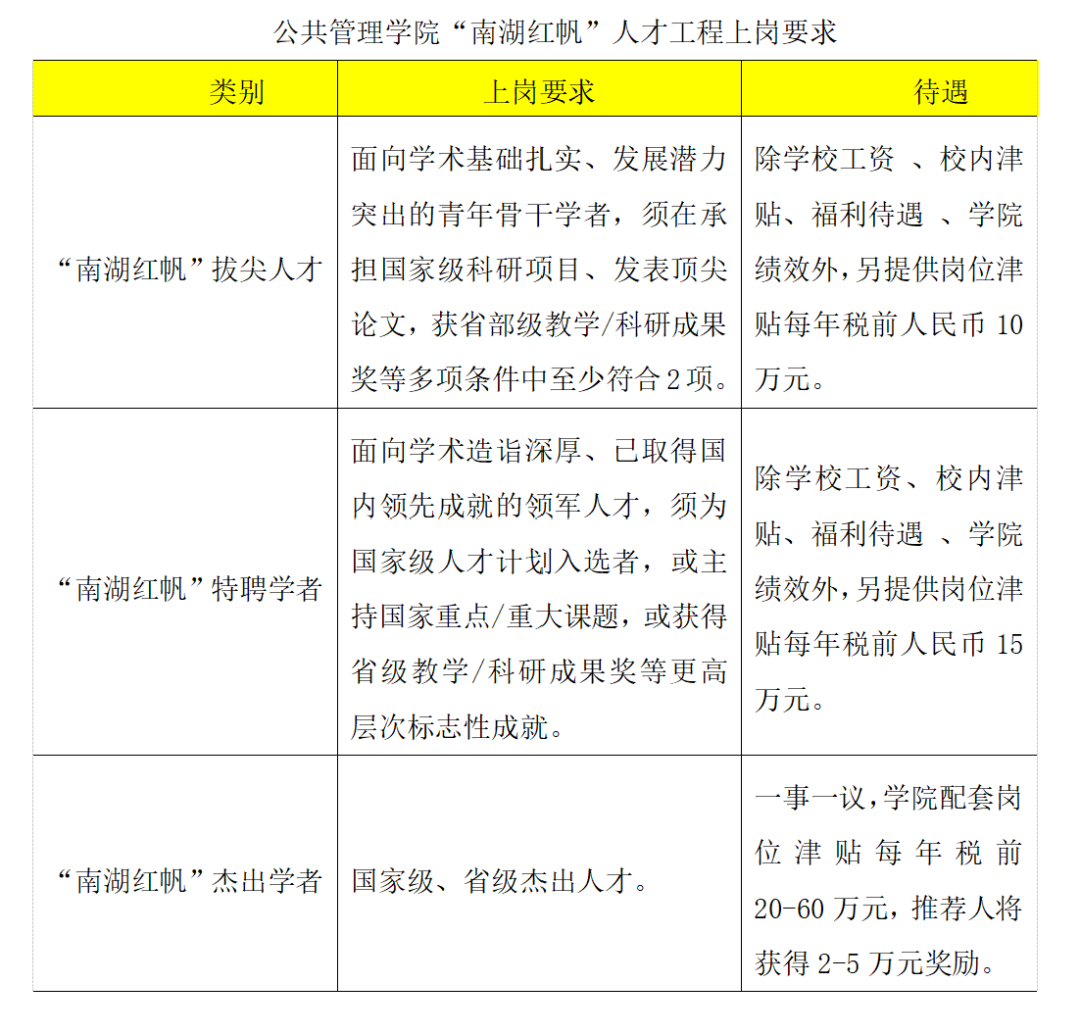
除常规待遇之外,(1)学校提供“文澜”系列人才工程待遇,如“文澜学者”青年学者约15-18万、“文澜学者”特聘学者20-30万等;(2)学院设置有“南湖红帆”人才工程(拔尖人才、特聘学者、杰出学者),由学院提供自身财力的重大科研奖励和人才补贴;(3)职称晋升方面,学校提供了教学型、教学科研型、科研型等不同类型的常规晋升、破格晋升通道。

03联系方式
请符合条件且有意应聘的人员,将个人简历、学历(学位)证书、成果、研究计划等材料,以压缩文件形式发送至电子邮箱418828345@qq.com,邮件主题须注明“姓名+专业方向+应聘岗位”。
联系人:向老师
联系电话:027-88386936
地址:湖北省武汉市东湖新技术开发区南湖大道182号文瀚楼
诚挚欢迎各类优秀人才加入中南财经政法大学公共管理学院!
中南财经政法大学公共管理学院
2025年9月21日
推荐内容
- 2022年四川特色哲学社会科学规划项目“巴蜀文化对外传播研究”专项课题申报通知
- 河南省文化和旅游厅关于申报2026年度河南省艺术传承创新发展项目的通知
- 2025年度上海市知识产权局课题研究项目的通知
- 面向全国 | 2025年度国家体育总局体育文化发展中心成都中医药大学体育文化研究基地课题申报通知
- 中国教育发展战略学会安全教育专业委员会关于2025年课题申报的通知
- 2025年度浙江省哲学社会科学规划部门合作专项研究课题申报工作的通知
- 黔西南州人民政府办公室关于申报2025年经济发展调研课题的通知
- 国家发展改革委固定资产投资司2020年度研究课题征集公告
- 【CSSCI】《中国文艺评论》2022年度重点选题指南
- 第二届新时代中国特色社会主义生态文明理论与实践研讨会暨新质生产力赋能生态文明建设高层论坛通知
